兰州大学文学院欢迎您!
ENGLISH
兰州大学
Toggle navigation
首页
部门概况
学院简介
学院机构
研究所设置
历史沿革
联系方式
党建工作
学习材料
党员发展
党内活动
工会工作
学科建设
省级重点学科
中国语言文学
艺术学理论
队伍建设
队伍概况
教授
青年研究员
副教授
讲师
离退休教师
科学研究
科研概况
科研项目
科研成果
科研获奖
教育教学
研究生
本科生
学生工作
工作机构
思政教育
管理制度
资助贷减
就业工作
交流合作
国际交流
国内交流
学术讲座
校友工作
校友组织
校友活动
校友捐赠
工作联系
下载中心
教师
研究生
本科生
当前位置:
部门概况
>
学院机构
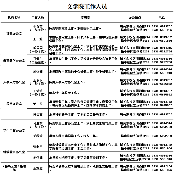
文学院工作人员
2024-06-04 兰州大学文学院
上一篇:
兰州大学汉语国际教育硕士教育中心
下一篇:
已经是最后一条了
最新更新